
(图片来源:视觉中国)
蓝鲸新闻12月5日讯(记者 王婉莹)今日,证监会披露的两则行政处罚决定书,指向两自然人内幕交易,涉及同一家上市公司。自然人陈芹燕、黄克均因得知内幕消息后在内幕消息敏感期内交易股票,被证监会处以罚没款合计超5000万元的严厉处罚。


(图片来源:证监会)
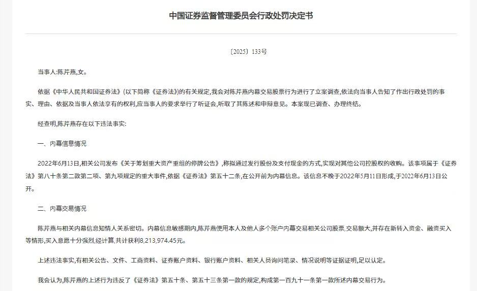
其中,陈芹燕存在以下违法事实:经查明,2022年6月13日,相关公司发布《关于筹划重大资产重组的停牌公告》,称拟通过发行股份及支付现金的方式,实现对其他公司控股权的收购。陈芹燕与相关内幕信息知情人关系密切。内幕信息敏感期内,陈芹燕使用本人及他人多个账户内幕交易相关公司股票,交易额大,并存在新转入资金、融资买入等情形,买入意愿十分强烈,经计算,共计获利821.4万元。
根据当事人违法行为的事实、性质、情节与社会危害程度,证监会决定,没收陈芹燕违法所得821.4万元,并处以4106.99万元的罚款。
听证过程中,陈芹燕提出内幕信息形成时间认定错误、申辩人与相关内幕信息知情人关系密切的认定错误、申辩人的交易行为未达到“明显异常”的程度等申辩意见。
经过复核,证监会认为,根据在案证据,本案内幕信息形成时间,和相关知情人知悉案涉内幕信息时点的认定并无不当,认定申辩人与相关内幕信息知情人关系密切具有事实依据,申辩人的申辩并不足以对其交易明显异常情形作出合理解释,认定其构成内幕交易具有事实和法律依据。
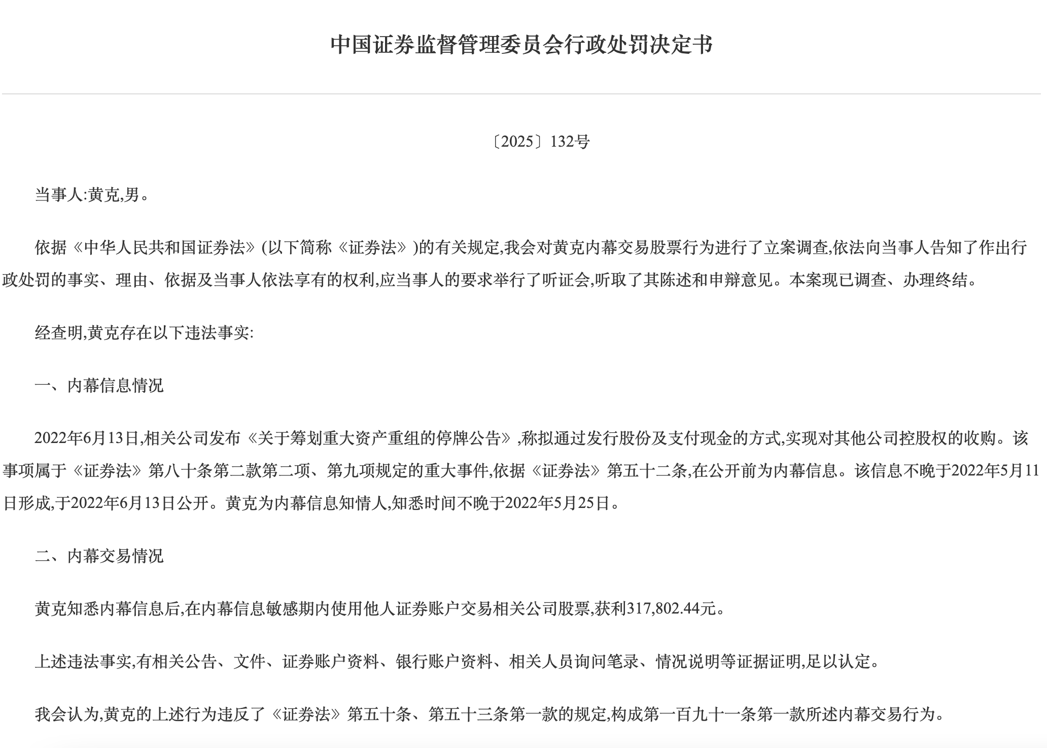
另一当事人黄克的内幕交易问题,同样涉及2022年6月13日相关公司发布的《关于筹划重大资产重组的停牌公告》。
经查明,黄克知悉内幕信息后,在内幕信息敏感期内使用他人证券账户交易相关公司股票,获利31.78万元。根据当事人违法行为的事实、性质、情节与社会危害程度,证监会决定:没收黄克违法所得31.78万元,并处以150万元罚款。
记者查询发现,根据Wind和巨潮资讯信息,2022年6月13日当日,市场仅有电连技术(300679.SZ)发布《关于筹划重大资产重组的停牌公告》。

(图片来源:Wind)
彼时,电连技术拟收购北京建广资产管理有限公司(以下简称“建广资产”)持有的东莞市建广广力股权投资合伙企业(有限合伙)、东莞市建广广鹏股权投资合伙企业(有限合伙)、东莞市建广广科股权投资合伙企业(有限合伙)、东莞市建广广全股权投资合伙企业(有限合伙)、东莞市建广广连股权投资合伙企业(有限合伙)(五支投资基金合称“建广基金”)的合伙份额,以及建广基金其余的合伙企业份额或建广基金持有的东莞飞特半导体控股有限公司(以下简称“飞特控股”)股权,实现对飞特控股间接持有的Future Technology Device International Limited(下称“FTDI”)的控股权收购。FTDI于1992年成立,是全球USB桥接芯片领域的领军企业,主要产品包括USB桥接芯片、模组、电缆及配套软件等。
(图片来源:电连技术公告)
该次交易的支付方式预计包括发行股份及支付现金,这也与罚单的指向一致。近年来,证监会持续强化监管“长牙带刺”、有棱有角,从严打击操纵市场、内幕交易等严重违法违规行为。(蓝鲸新闻 王婉莹 wangwanying@lanjinger.com)
免责声明:所有平台仅提供服务对接功能,资讯信息、数据资料来源于第三方,其中发布的文章、视频、数据仅代表内容发布者个人的观点,并不代表泡财经平台的观点,不构成任何投资建议,仅供参考,用户需独立做出投资决策,自行承担因信赖或使用第三方信息而导致的任何损失。投资有风险,入市需谨慎。

迁址公告
古东管家APP
关于我们
请先登录后发表评论