创新药的“BD”行情已经告一段落。
部分头部创新药企业,因BD交易确认了相关收入,2025年整体利润有了大幅改善,但此类收入属于一次性收益,创新药企业还需达成各阶段的解锁条件,触发更多的里程碑收入。
在这种背景下,创新药企业营收水平将继续遭受考验,而CXO板块作为行业上游,需求整体回暖,业绩也开始逐步兑现。但值得注意的是,受BD行情催化,头部CXO企业的业绩利好已在股价中提前反映。

以昭衍新药为例,其2025年A股涨幅超过110%,H股涨幅超过121%,面对股价的大幅上涨,部分股东选择落袋为安。
3月16日,昭衍新药发布公告称,顾晓磊及其一致行动人顾美芳目前分别持有公司A股股份2042.05万股、1032.2万股,持股比例分别约为2.73%、1.38%。股东顾晓磊及其一致行动人顾美芳拟自减持计划公告之日起3个交易日后的3个月内,通过上交所以集中竞价的方式分别减持2042.05万股、1032.2万股,合计减持3074.25万股,占公司当前总股本的4.1%,此次为清仓式减持,减持原因为自身资金需求。
公告发布次日,昭衍新药股价跌停。值得注意的是,昭衍新药控股股东此前刚完成减持。
根据公告,2025年12月29日,公司实际控制人之一周志文拟自本减持计划公告之日起15个交易日后的3个月内,通过上海证券交易所以集中竞价或大宗交易的方式减持不超过1498万股,即不超过公司总股本的1.99873%。
根据昭衍新药披露的减持结果公告,截至2026年1月29日,周志文以大宗交易及集中竞价交易的方式减持公司A股股份1497.9万股,并决定提前终止减持计划。以减持期间平均价格计算,周志文共套现约6.1亿元。
重要股东的轮番减持,使得昭衍新药股价承压。根据统计,若从2026年1月中旬计算,昭衍新药A股跌幅超过30%,H股跌幅则超过35%。
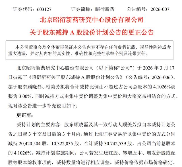
股价大跌后,昭衍新药紧急发布更正公告,相关股东减持比例有所收缩。更正后,顾晓磊、顾美芳拟将合计减持比例由不超过占公司总股本的4.1026%调整为3.00%,同时减持方式由集中竞价调整为集中竞价和大宗交易相结合的方式。

有券商分析师对媒体表示,本次两大股东大比例减持,核心动因在于高位套现,锁定长期收益。作为公司上市前的早期投资者,顾晓磊、顾美芳在公司股价与业绩经历大幅波动后,选择在此时点集中退出,符合财务投资人的典型行为模式。
从业绩表现来看,根据昭衍新药此前披露的业绩预告,预计2025年营收为15.73亿元至17.38亿元,同比下滑约13.9%到22.1%;实现净利润2.33亿元至3.49亿元,同比增加约214%到371%。
也就是说,虽然净利润同比转正,但营收下滑较为明显,行业仍处于弱周期行情之中。其业绩增长主要驱动力并非来自主营业务的线性增长,而是源于实验用猴市场价格上涨带来的生物资产公允价值重估。
这一点昭衍新药在公告中也予以确认,公司称,业绩变动的主要原因系生物资产市场价格上涨叠加自身自然生长增值,也就是说主要是公司所持有的实验猴价格上涨,而非药物非临床研究服务盈利能力的改善。
值得注意的是,昭衍新药在2025年履约的合同,大多是2024年甚至更早行业低谷期签下的“低价单”。这就解释了为何2025年行业投融资数据已然回暖,但昭衍新药的营收依然录得负增长。
因此,从这个层面来看,昭衍新药的业绩回暖还需要一定周期,但由于过去一年公司股价涨幅巨大,股东与其继续等待业绩兑现,不如及时兑现利润、落袋为安。
整体而言,从行业层面来讲,创新药行业的BD行情会继续推动CXO行业业绩回暖,但是业绩能修复到何种水平,依旧存在较大的不确定性。侃见财经认为,投资者仍需关注公司业绩层面的变化,理性看待公司股东的减持行为。
免责声明:所有平台仅提供服务对接功能,资讯信息、数据资料来源于第三方,其中发布的文章、视频、数据仅代表内容发布者个人的观点,并不代表泡财经平台的观点,不构成任何投资建议,仅供参考,用户需独立做出投资决策,自行承担因信赖或使用第三方信息而导致的任何损失。投资有风险,入市需谨慎。

迁址公告
古东管家APP
关于我们
请先登录后发表评论