今年“双十一”大促已落幕,在此期间,鞋服品类实现强劲增长。京东战报显示,京东“双十一”期间,拥有JD FASHION标识的羽绒服、棉家居服、羊毛羊绒、冲锋衣等商品成交额环比增长288%,同时带动保暖服饰整体成交额同比增长258%。
作为核心消费赛道,透过各大“双十一”消费大数据可以看出,鞋服品类正从规模扩张向质量提升转型,“指数消费”正在兴起。消费者在选购服饰时不再是仅仅依赖款式和品牌,而是更加关注面料成分、充绒量、防水指数等可量化的技术指标参数。这一鞋服消费趋势的到来,无疑将影响服饰行业未来的发展。
01.
原创服饰成交暴涨,指标参数成影响消费决策的核心
第三方电商数据机构久谦中台发布的《双11大促首阶段分析》报告也显示,服饰的爆发系数高达208%(爆发系数是衡量大促期间销售对比平常的增幅),增势强劲。该报告还显示,“双十一”第一周期(10月9日-10月31日),天猫服饰上新超48万款重磅潮流新品,首次参与“双十一”的服饰新商家表现亮眼,成交确收金额同比增长超200%。淘宝原创服饰成为今年“双十一”服饰行业增长的重要引擎。“双十一”开卖一周,淘宝原创服饰成交额同比飙升50%,5个商家的销售额破亿元,9个品牌的销售额破5000万元。
无独有偶,根据星图数据11月12日发布的《2025年双十一全网销售数据解读报告》,双十一首周,原创服饰品牌在淘宝累计成交同比暴涨50%。野兽小姐、CHICJOC、付智恩等商家销售额破亿。
(图源:星图数据)
而天猫奢侈品市场同样表现强劲,久谦中台发布的报告显示,“双十一”第一周期(10月9日-10月31日),奢品品牌整体成交同比实现两位数增长,Balenciaga、Burberry、Canada Goose等品牌均在天猫实现双位数增长。
另外,以直播电商为代表的内容商业也是此次大促的重要增长支柱。抖音平台上有超3万家服饰商家店播销售额实现300%的同比增长。
究其增长原因,一方面,全国范围的显著降温,精准地触发了保暖刚需的集中释放。另一方面,平台对新商家、新品的投入也放大了增长势能,使得羽绒服、冲锋衣等功能性品类在各大平台销售额中占比过半,如波司登等国货品牌成交额“双十一”开售后迅速破亿。
据《经济观察报》发布的“双十一”消费调研报告,成分、面料与参数已成为影响消费者决策的核心因素。超过九成消费者表示更加关注服装的面料材质,其中48.6%的消费者将面料视为服装品质的三大要素之一。
在冬季服饰中,这种理性消费趋势尤为明显。72.2% 的消费者会主动关注面料材质、充绒量等关键指标参数,而关注款式设计、版型和风格的消费者比例为38.5%。以羽绒服为例,充绒量、绒子含量等关键参数对近九成消费者的购买决策产生重要影响。
02.
运动户外市场延续高速增长,城市轻户外等功能化服饰受青睐
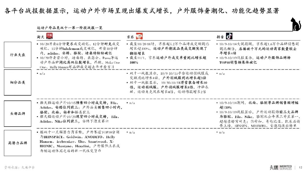
今年“双十一”期间,运动户外市场保持了高速增长。
第三方电商数据机构久谦中台发布的《双11大促首阶段分析》报告显示,第一阶段销售中,运动户外以268%的爆发系数领跑增长(爆发系数是衡量大促期间销售对比平常的增幅),在诸多品类中出类拔萃。
(图源:久谦中台)
根据天下网商今年11月11日报道,10月20日平台正式开卖后,昂跑、HOKA One One、KAILAS FUGA、Helly Hansen、GOLDWIN、icebreaker等运动户外品牌,开卖1小时超去年4小时;迪桑特、亚瑟士、Puma、麦瑞克、探路者、乐飞叶、威尔胜、猛犸象、BURTON、UTO、X-BIONIC等头部运动户外品牌成交同比双位数增长。
除了户外经济,冰雪经济也在撬动万亿消费市场,以眼下热门的滑雪运动为例,除了“滑雪进阶圈”(资深玩家),越来越多的“冰雪尝鲜圈”(新兴人群)正在进场。截至目前,天猫滑雪服类目在“双十一”已跑出20.3%的增速,而单板滑雪板类目同比则是21.1%的高增。
淘天集团运动户外行业总经理古笛表示,从今年“双十一”大促可以看到七股消费热,包括专业户外鞋服赛道,冰雪运动赛道,跑步垂类赛道,新兴小球运动赛道,功能内衣与智能器械赛道,运动潮流鞋服赛道以及运动外套赛道。
数据的背后,是城市轻户外成为当下主流的现实消费趋势。目前约有65%的运动外套用于日常通勤等城市场景;作为换季必备的潮流穿搭,运动长裤在“双十一”贡献了超4亿元的成交,同比增速约13.5%,尤其是保暖直筒版型收获了许多女性消费者的青睐。
古笛表示,运动户外的多数产品属于季节敏感型,“双十一”恰好处在秋冬换季的用品消费旺季,因此一个是触发了户外消费热潮,今年虽是赛事小年,但在国内越野跑赛事的不断刺激下,充分带动了越野跑鞋、冲锋衣、户外保暖装备等户外品类的消费热潮;另一个是冰雪运动消费热潮,近年来冰雪运动结合国际赛事、国家扶持,一直是热点,它不仅带动了滑雪服、滑雪板等专业装备的销售,也推动了“滑雪+旅游”的消费模式。所以“冬季户外防寒穿搭”,也是今年大促期间的热门搜索词。
因此,今年“双十一”期间,户外运动行业继续保持爆发式增长,户外服饰呈现出明显的奢潮化、功能化趋势,日益融入日常穿搭和潮流文化。
03.
国产鞋靴品牌崛起
根据Digitown数字重阵发布的报告,在小红书平台,“双十一” 期间搜索环比显示,鞋靴品类中,过膝靴(搜索同比+504.36%)、雪地靴(+245%)、勃肯鞋(+2605%)表现亮眼。
为何这类鞋靴较受青睐?因为正契合时尚的消费趋势,过膝靴追求显瘦显高,关注复古辣妹风;雪地靴注重保暖与厚底设计,适配小个子人群;勃肯鞋则因松弛慵懒风格成为秋冬热门,尤其受职场通勤族青睐。
运动鞋方面也毫不逊色,根据Digitown数字重阵,大单品策略成为品牌增长的核心引擎,头部单品贡献了18%的品类销售份额,运动鞋类目前十大单品搜索占比达41%。
除了女靴和运动鞋,户外靴也是鞋类中增长较快的。嘉世咨询发布的《2025中国户外服饰市场分析报告》显示,虽然服装(占比约 53%)仍是户外市场的核心,但鞋履(32%)增速更快,越野跑、轻量化徒步鞋等细分品类需求旺盛。
目前,户外鞋服的产业链与竞争格局方面,上游功能性面料仍由国际巨头主导,Gore-Tex(防水透气)、Polartec(抓绒)、Vibram(鞋底)等占据高端市场,但国产替代进程也在加速,登天、远纺等企业推出的中端面料凭借成本与响应速度优势正逐步渗透。如远纺集团推出“TopGreen”环保纤维,用再生塑料瓶制成速干面料,既满足功能需求,又契合 “可持续” 趋势。
同时,国产替代也已有明确进展,根据极光智库的数据,中端市场里,登天、远纺等企业的自主面料凭借低20%-30%的成本优势和快速响应能力站稳脚跟,而高端领域则刚起步,凯乐石等品牌已开始联合国产面料商在专业场景测试应用。
免责声明:所有平台仅提供服务对接功能,资讯信息、数据资料来源于第三方,其中发布的文章、视频、数据仅代表内容发布者个人的观点,并不代表泡财经平台的观点,不构成任何投资建议,仅供参考,用户需独立做出投资决策,自行承担因信赖或使用第三方信息而导致的任何损失。投资有风险,入市需谨慎。

迁址公告
古东管家APP
关于我们
请先登录后发表评论