曲周县农信联社被罚370万,涉贷前调查不到位等

发布时间:

2026-04-22 18:24:55

来源:蓝鲸新闻

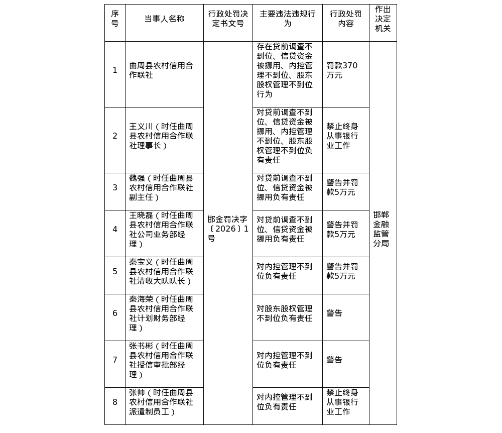
蓝鲸新闻4月22日讯,近日,国家金融监督管理总局邯郸监管分局发布了罚单,剑指曲周县农村信用合作联社及其相关责任人。

罚单显示,曲周县农村信用合作联社的主要违法违规事实(案由)为:贷前调查不到位、信贷资金被挪用、内控管理不到位、股东股权管理不到位。

针对上述违法违规行为,国家金融监督管理总局邯郸监管分局对其罚款370万元;对魏强、王晓磊、秦宝义分别警告并处罚款5万元;对秦海荣、张书彬警告;对王义川、张帅禁止终身从事银行业工作。

曲周县农信联社被罚370万,涉贷前调查不到位等

免责声明:所有平台仅提供服务对接功能,资讯信息、数据资料来源于第三方,其中发布的文章、视频、数据仅代表内容发布者个人的观点,并不代表泡财经平台的观点,不构成任何投资建议,仅供参考,用户需独立做出投资决策,自行承担因信赖或使用第三方信息而导致的任何损失。投资有风险,入市需谨慎。

古东管家

请先登录后发表评论

0条评论