来源 | 金石杂谈
这个假期,算力以及cpo赛道的利空不断。节后算力尤其cpo赛道短期风险有点大。
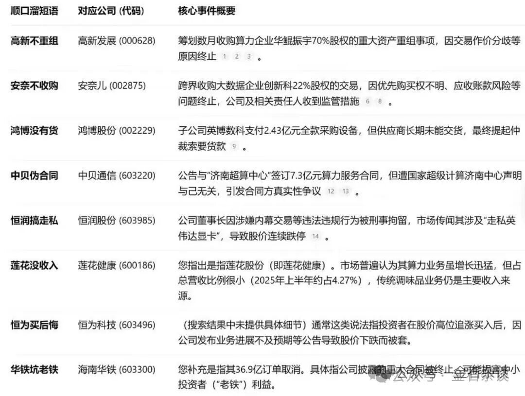
1)10月1日国庆日当天,海南华铁突发“黑天鹅”公告,36.9亿算力大单成为泡影。
半年多了37亿大单没有任何进展,但是乙方却同意解除,给出的原因只有市场环境和供需情况。对此,有股民质疑给公司是为蹭热点炒作,还有股民认为,这公司一直跨界,从一开始就是做局割韭菜的。
在社区平台,有股民直呼算力为“算计”,还编出了顺口溜:高新不重组,安奈不收购,鸿博没有货,中贝伪合同,恒润搞走私,莲花没收入,恒为买后悔,华铁坑老铁。

2)据报道,英伟达正在向各家1.6T光模块供应商压价,目标是从当前的1500美元左右压到1100美元左右。
消息称,英伟达的压价已取得了一定成效,1.6T光模块的价格已经从1500美元左右降到了1000-1100美元。

光模块大牛股新易盛今年暴涨345%,公司董事长兼实控人高光荣因自身资金需求拟转让1143万股,套现41.81亿。

这个自身资金需求需求的有点大啊,这得买多少豪宅才能用这么多钱?近期传阿里及马云70亿港元(64亿)买入港岛壹号中心半幢楼面,这可是24层楼,这41亿至少能买15层楼。

有意思的是,光模块另一家大牛股中际旭创已提前两天抛出减持计划。9月26日,中际旭创发布公告称,公司控股股东中际投资计划未来三个月减持公司股份不超过550万股,占公司总股本的0.49%。若按照最新收盘价计,此次减持套现金额约23亿元。中际旭创今年涨幅也有228%。
看样算力、光模块们也调整一段时间了,建议家人们早点避雷。在新易盛股吧区,股民高呼“新易盛天塌了吗”,“老板很聪明,知道泡沫大了,先跑为敬”。

免责声明:所有平台仅提供服务对接功能,资讯信息、数据资料来源于第三方,其中发布的文章、视频、数据仅代表内容发布者个人的观点,并不代表泡财经平台的观点,不构成任何投资建议,仅供参考,用户需独立做出投资决策,自行承担因信赖或使用第三方信息而导致的任何损失。投资有风险,入市需谨慎。
请先登录后发表评论