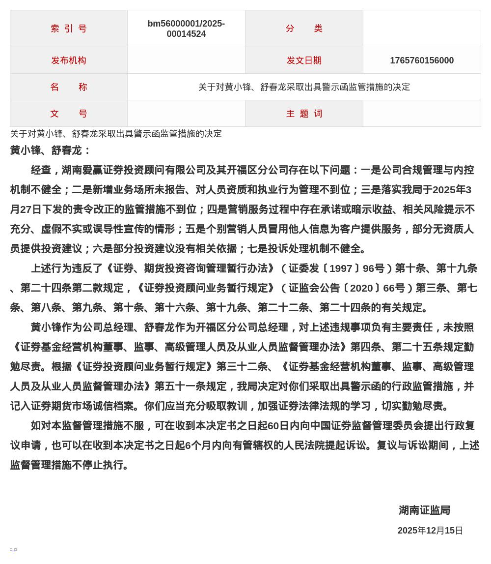
蓝鲸新闻12月15日讯,近日,湖南证监局发布行政监管措施决定书,剑指湖南爱赢证券投资顾问有限公司及相关责任人。
决定书显示,湖南爱赢证券投资顾问有限公司存在以下问题:一是公司合规管理与内控机制不健全;二是新增业务场所未报告、对人员资质和执业行为管理不到位;三是落实我局于2025年3月27日下发的责令改正的监管措施不到位;四是营销服务过程中存在承诺或暗示收益、相关风险提示不充分、虚假不实或误导性宣传的情形;五是个别营销人员冒用他人信息为客户提供服务,部分无资质人员提供投资建议;六是部分投资建议没有相关依据;七是投诉处理机制不健全。
上述行为违反了《证券、期货投资咨询管理暂行办法》《证券投资顾问业务暂行规定》的有关规定。
黄小锋作为公司总经理、舒春龙作为开福区分公司总经理,对上述违规事项负有主要责任,未按照规定勤勉尽责。
针对以上问题,湖南证监局决定对湖南爱赢证券投资顾问有限公司采取责令改正,并暂停新增客户6个月的监管措施;对黄小锋、舒春龙采取出具警示函的行政监管措施,并记入证券期货市场诚信档案。


免责声明:所有平台仅提供服务对接功能,资讯信息、数据资料来源于第三方,其中发布的文章、视频、数据仅代表内容发布者个人的观点,并不代表泡财经平台的观点,不构成任何投资建议,仅供参考,用户需独立做出投资决策,自行承担因信赖或使用第三方信息而导致的任何损失。投资有风险,入市需谨慎。

迁址公告
古东管家APP
关于我们
请先登录后发表评论